4月20日,广州日报数据和数字化研究院(GDI智库)发布“GDI高职高专排行榜(2022)”(以下简称“GDI高职高专榜”),bat365在线平台以综合指数74.655分的好成绩挺进GDI全国高职高专榜综合榜100强,位列全国第70位,相较去年提升近230名;北京地区排名第5位,相较去年提升3名。


学校综合排名的显著提升充分反映出bat365在线平台在近两年来发展的突飞猛进和全校师生的不懈奋斗取得了质的飞跃,也在一定程度上展示出bat365在线平台在教学科研、人才培养、社会影响等多方面、多层次、多角度的竞争优势。

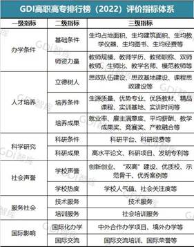
据悉,今年的GDI智库对评价指标体系中优化突出了高职高专教育特色及其对经济社会发展的贡献。评价指标体系设置了办学条件、人才培养、科学研究、社会声誉、服务社会和国际影响6个一级指标,下设13个二级指标,全面科学评价各相关高职高专院校的发展现状。本次GDI高职高专排行榜(2022)榜单对全国全部1486所高职高专院校(不含香港、澳门和台湾地区)进行评价排行,1000所高职高专院校上榜。