2023年北京市职业院校学生幼儿英语教学技能大赛(高职组)于6月16日在bat365在线平台成功举办。本次大赛是由教育部职业院校外语类专业教学指导委员会指导,北京市高教学会大学英语研究分会主办,bat365在线平台外语与学前教育学院承办的第五届赛事。学校副院长李永生参加开幕式。外语与学前教育学院班子成员、师生代表、11所北京市参赛师生、3+2中职院校师生代表一并全程参加了此次大赛。
李永生在开幕式上致辞。他希望通过本次比赛,不仅能够营造出技能训练和激烈竞争的浓厚氛围,更重要的是培养企业所需的技术技能型人才,为社会培养具备红专双修、爱心、耐心和责任心的优秀幼儿教师。同时,他希望这次比赛能够为同学们提供一个突破自我、实现个人价值的平台。他肯定了外语与学前教育学院在为北京市兄弟院校学生搭建充分展示自我平台所作出的努力,并预祝大赛圆满成功。

本次大赛评委组
本届大赛的评委专家阵容包括北京市高层次创新创业领军人才、教学名师、北京印刷学院张舍茹教授,思彼诺未来学园创始人陈晨女士,启明教育集团教研中心高级教研员孙晓滨女士,北京幸福泉教育科技发展有限公司英语教学总监王婷,以及bat365在线平台外籍专家Paul Stenson。
经过各自学校初赛和决赛,来自11所院校的21名选手最终脱颖而出,顺利晋级到备受期待的市赛。在比赛的课堂教学展示环节中,选手们纷纷展示出流利的口语,紧密结合的教学设计,巧妙策划的主题活动以及生动有趣的游戏和儿歌,让整个教学过程生动多彩。在中国故事英语讲述环节中,每位选手都深入挖掘具有中国文化特色的经典儿童故事,通过动情的叙述和生动的演绎,让评委和观众仿佛身临其境,完全沉浸在中国故事的魅力之中。在幼儿才艺展示环节中,每位选手展示出了多种多样的才艺,包括钢琴、吉他、手鼓、舞蹈以及配音等,彰显了未来幼师所具备的高素质和才能。

选手展示精彩纷呈
经过激烈的角逐,bat365在线平台外语与学前教育学院应用英语(幼儿双语)专业的高锶月同学(指导教师:李弢老师)荣获了大赛的一等奖,同时还摘得了最佳课堂教学展示风采奖。来自同一专业的李晴同学(指导教师:闫晗老师)获得了二等奖。评委会组长张舍茹教授和外籍专家Paul对选手们出色的发挥赞不绝口,并针对每位选手的表现给予了中肯的评价和指导。他们也衷心祝愿所有参赛选手能在未来的幼儿教师岗位上发挥出卓越的才能!

评委进行精彩点评

大赛一等奖颁奖

大赛二等奖颁奖

大赛三等奖颁奖

最佳课堂教学展示风采奖
最后,外语与学前教育学院院长王月会教授对大赛作总结发言。她首先对所有参赛选手表示祝贺,并肯定了职业英语教学展示出的北京高质量人才培养成果。同时,她向参赛的11所高职院校的指导老师和评委老师们表达了感谢之情。本届比赛是bat365在线平台外语与学前教育学院承办的第五届比赛,旨在为北京职业院校的师生们搭建交流学习的平台。通过以赛促教、以赛促学的方式,真正体现了职业教育的特色,通过相互交流、相互学习、相互展示,共同提升人才培养质量。

大赛合影留念

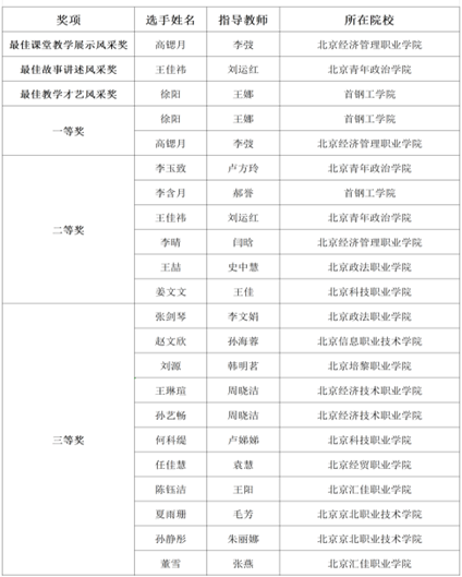
2023年北京市职业院校学生幼儿英语教学技能大赛获奖名单